Tom Sawyer Software Releases SysML v2 Viewer 1.3: Enhances Specification Coverage, Clarity, and Performance

Exclusive sequence diagram layout style in SysML v2 Viewer 1.3 results in clear, structured presentation of sequence diagrams with no manual editing required.
SysML v2 Viewer Delivers Expanded SysML v2 Graphical Syntax Support, Clearer Diagram Layouts, and Faster Rendering Performance
Release 1.3 of SysML v2 Viewer includes a sixfold increase in supported compartment types, new sequence diagram visualization, and on-demand edge-crossing visualization controls making complex system models easier to interpret. Combined with improved rendering responsiveness and a model caching service for faster initial loading of models, these advances provide faster insight, greater clarity, and stronger alignment with the evolving SysML v2 standard.
“This release is centered on substantially expanding our support for the SysML v2 specification, while also advancing the speed and efficiency of the viewer,” said Brendan Madden, CEO of Tom Sawyer Software. “By greatly expanding support for additional compartment types, introducing sequence diagram visualization, and enabling edge-crossing displays, we allow users to see more of the specification reflected directly in their diagrams. These enhancements, combined with improved rendering performance, deliver a more streamlined environment for detailed analysis and clearer communication of large and complex models."
New in This Release:
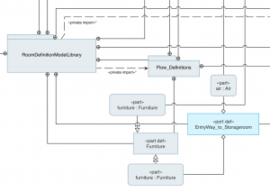
Extended Support for the SysML v2 Graphical Syntax: This release substantially broadens support for the SysML v2 graphical syntax with a sixfold increase in the number of supported compartment types for richer, more accurate model representations. It also incorporates the latest specification updates for variants and variations, ensuring diagrams remain fully compliant. These enhancements allow users to visualize more model detail directly and work confidently against the current standard.
New Sequence Diagram Visualization: A new sequence diagram visualization enables native rendering of sequence view definitions in SysML v2 models. Occurrence nodes now display events and message flows using lifelines, offering intuitive insight into system interactions. When occurrence nodes are expanded, the viewer automatically applies our exclusive sequence diagram layout style, engineered specifically for SysML v2 visualization for clear, structured presentation with no manual editing required.
On-Demand Edge-Crossing Visualization: Users can now instantly show or hide edge crossing jumpovers to cut through visual complexity. This dynamic visualization capability clarifies dense routing paths, enhancing traceability and improving comprehension of structural relationships in intricate models. The result is sharper, cleaner diagrams tailored to both detailed analysis and effective communication.
Enhanced Rendering Responsiveness: Upgrades to the React framework improve diagram rendering speed and increase overall performance. Users experience smoother navigation and more responsive interaction with complex diagrams.
Model Caching Service: Initial model loading performance is enhanced through a model caching service enabling quicker access to models and improving overall responsiveness.
Upgrade to 2025-09.1 SMC Pilot: This release supports the 2025-09.1 SysML v2 reference implementation maintaining alignment with the ongoing specification evolution and enabling users to model against an actively supported standard.
Precision Graph Layout Improvements: Multiple refinements to edge routing, node placement, and label positioning enhance layout clarity. Together, these updates result in cleaner, more polished model visualizations.
Support for AI Browsers: The SysML v2 Viewer is now compatible with AI browsers OpenAI ChatGPT Atlas and Perplexity Comet, enabling users to view and explore their models across modern AI-driven platforms with no extra configuration.
To learn more about SysML v2 Viewer and its advanced capabilities visit the product web page or request a live demo or free trial today.
About Tom Sawyer Software
Tom Sawyer Software is the leading provider of software and services that enable organizations to build highly scalable and flexible graph and data visualization and analysis applications. These applications are used to discover hidden patterns, complex relationships, and key trends in large and diverse datasets. Tom Sawyer Software serves clients with needs in link analysis; network topology; architectures and models; schematics and maps; and dependencies, flows, and processes. We help clients federate and integrate their data from multiple sources and build the graph and data visualization applications that are critical to analyzing and gaining insight into their data.
Caroline Scharf
Tom Sawyer Software
+1 510-208-4370
email us here
Visit us on social media:
LinkedIn
Instagram
YouTube
X
Legal Disclaimer:
EIN Presswire provides this news content "as is" without warranty of any kind. We do not accept any responsibility or liability for the accuracy, content, images, videos, licenses, completeness, legality, or reliability of the information contained in this article. If you have any complaints or copyright issues related to this article, kindly contact the author above.

